ປະ​ເພດ​ຄຳ​ຮ້ອງ
Patent - Foreign
ປະ​ເພດ​ຄຳ​ຮ້ອງຍ່ອຍ
Patent - PCT National Phase
(10) ເລກທີ ແລະ ວັນທີການຈົດທະບຽນ
30.11.2022
ສະຖານະ
Registered
(180) ມື້​ໝົດ​ອາຍຸ
11.06.2040
(20) ​ເລກທີ ​ແລະ ມື້ ຍື່ນ​ຄຳ​ຮ້ອງ
LA P/759 11.06.2020
(40) ​ເລກທີ ​ແລະ ວັນ​ທີ​ເຜີຍ​ແຜ່
LA P/759
02.12.2022
(86) ເລກທີ ແລະ ວັນທີ ເອກະສານ PCT
(87) and Date ເລກທີ ແລະ ວັນທີ່ ເຜີຍແຜ່ PCT
(85) ວັນ​ທີເອກະສານ​ເຂົ້າ
(30) ລາຍລະອຽດບຸລິມະສິດ
CN 202010345912.8
27.04.2020
(51) ການຈັດ​ໝວດ​ໝູ່ IPC
(72) ຜູ້​ປະດິດສ້າງ
(LA) Chen,Qingfu : No. 3 Wes Industry Road, Songshan Lake High-tech Industry Development Zone, Dongguan, Guangdong 523@0, China
(LA) Jian,Ruiqian : No. 3 West Industry Road, Songshar Lake High-tech Industry Development Zone, Dongguan, Guangdong 523000, China
(LA) Yu,Xiaobo : No. 3 West Industry Road, Songshan Lake High-tech Industry Development Zone, Dongguan, Guangdong 523(M), China
(LA) Zhou,Leshuan : No.3 West Industry Roa4 Songshan Lake High-tech Industry Development Zone, Dongguan, Guangdong 523000, China
(74) ຊຶ່ບໍລິສັດຕົວແທນ
(LA) Ageless Lao Sole Co., Ltd. : Thongsangnang Village, Chanthabuly Dist, Vientiane, Lao PDR
(54) ຫົວຂໍ້
(LA) METHOD FOR ENERGY RECOVERY OF ELECTRIC VEHICLE
(57) ບົດສັງເຂບ
(LA)

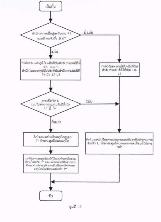
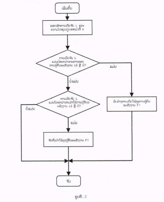
A method for energy recovery of an electric vehicle is provided, including the following steps: S1, obtaining a handle opening L and a rotation speed n of a motor by sampling, and determining the handle opening L; S2, calculating a current handle target torque T** by a handle-torque control algorithm according to the handle opening L; S3, calculating a current target braking torque T by speed-torque control algorithm according to the rotation speed n of the motor; and S4, controlling the motor torque to change from a current value to a target value according to the current target braking torque T, to complete an energy recovery operation.

(58) ການ​ຮຽກຮ້ອງ
ປະເພດຂອງເອກະສານ ວັນທີ ການດໍາເນີນການ
ຊື່ຂອງລາຍການວັນ​ທີສະຖານະ
Filing11.06.2020Filed
PCT National Phase Entry19.02.2021PCT National Phase
Registration30.11.2022Registered
Publication02.12.2022Published